【烽巢網-科技Pro】

在2018年,我應該用什么標準來評判虛擬現實和增強現實呢?我是否應該把它與VR和AR公司多年前設定的科幻夢想進行比較,并毫不意外地未能實現?我應該估計它離主流采用還有多遠嗎?或者我應該堅持將2018年與2017年進行比較,當時我給VR打了個中等C分,甚至沒有提到AR?由于我剛剛經歷了列出這些選項的麻煩,所以我可以預見的答案是“以上所有”。
2018年在一定程度上是幻想破滅的一年。一些著名的AR和VR公司,包括Meta、Jaunt和Starbreeze,要么大幅縮減規模,要么轉移了關注點。正如CCP Games的負責人在離開VR業務一年后的10月所言:“我們預計VR業務將增長兩到三倍。”
即便是今年的成功有時也會讓人感到失望,比如Magic Leap。這家資金充足得可笑的AR初創公司的宣傳口號基本上是“我們招募了現代文化中最偉大的人才,從字面上重寫了現實”。經過多年的猜測,Magic Leap在2018年年中推出了一款耳機,結果證明它只是微軟HoloLens的一個像樣的競爭對手——這是一個真正的成就!-失望是顯而易見的。
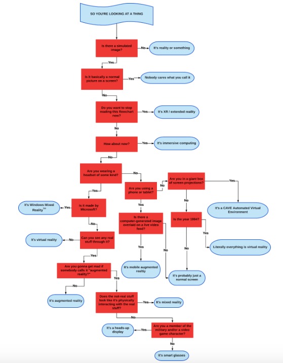
特別是因為這是我第一次研究增強現實,我也在為這個行業越來越復雜的術語扣分。給定的產品是增強現實、虛擬現實、混合現實、擴展現實、抬頭顯示器、智能眼鏡、沉浸式計算設備,還是其他什么?在這里。有一個圖表。

大的VR玩家們通過少量的硬件發布順利度過了2018年。Oculus發布了執行良好但風險較低的Oculus Go手機頭盔。HTC發布了一款昂貴的高分辨率Vive頭盔升級,Valve也為其新的“knuckles”VR控制器提供了開發工具包。谷歌和聯想(Lenovo)發布了一款平庸的VR頭盔,而微軟(Microsoft)則保留了Windows混合現實(mix Reality)品牌,并更新了合作伙伴的耳機。但這兩個平臺都沒有引起巨大轟動。
與前幾年不同,我們對2019年的VR硬件陣容了解不多。Oculus發布了一款名為Oculus Quest的獨立耳機,但即便在那里,也有傳言稱,該公司放棄了一款高端設備,其前首席執行官布蘭登?伊里比(Brendan Iribe)也因不明原因離開了該公司。
增強現實硬件絕大多數仍集中在工業和醫藥等領域,在這些領域已經使用了數十年。這并不是一件壞事,因為這意味著公司可以在一個實際存在的市場上對耳機進行迭代,而不是試圖同時解決硬件問題并向用戶銷售一種全新的產品。但對于大多數消費者來說,它讓AR變得有些抽象,除非它是基于手機的AR,這是一種完全不同的體驗。(此時,您可能需要再次查看圖表。)
VR還遠不是主流
然而,令人振奮的是,VR早期的一個長遠目標可能已經得到了回報。2016年,基于位置的VR娛樂創業公司The Void似乎是一個雄心勃勃但風險很大的項目。不過,在去年獲得迪士尼的投資并推出了《星球大戰》主題體驗后,迪士尼又開設了幾家新店,并與更多迪士尼旗下的特許經營店合作。這只是眾多虛擬現實拱廊和主題公園中的一個——盡管它們也不是都做得很好,因為IMAX在2018年關閉了基于虛擬現實位置的娛樂實驗。
雖然索尼今年可能沒有發布新的VR硬件,但它發布了幾款PlayStation VR游戲,受到了主流媒體的嚴重關注。軟件公司Dark Souls studio為平臺發布了一款名為Deracine的小型冒險游戲,俄羅斯方塊特效擁有一款廣受好評的PSVR模式。
VR還遠未成為主流,但這是我第一次發現自己一直在玩VR游戲是為了它們本身,而不是作為一種嘗試或方法來跟上報道的步伐。(好吧,它主要是擊敗了Saber - - -順便說一句,這是我最喜歡的游戲在任何媒介的一年。)
在這一點上,VR和AR是最后兩個沒有面臨涉及種族滅絕、大規模監控、篡改選舉或真相大規模瓦解的重大丑聞的主要技術。有問題嗎?當然——這家虛擬現實初創公司上傳的內容今年在一樁不當性行為訴訟后被撤銷,原因是它顯然失去了Oculus Rift的發明人帕爾默?勒基(Palmer Luckey)的投資。拉基目前正忙于開發有爭議的“虛擬邊界墻”技術。微軟和Magic Leap競爭為軍方提供新的AR耳機。與此同時,圍繞Facebook的隱私擔憂引發了人們對Oculus將如何監控其用戶的擔憂。但仍有一種樂觀的可能性,這種可能性在科技世界的其他地方很難找到。
讓我擔心的是,我不確定明年VR會發生什么。我將關注第二代微軟HoloLens、Oculus Quest,以及可能來自中國的一些產品。中國擁有龐大的VR和AR行業。但我們已經接近第一代耳機的尾聲,而且企業還沒有公開展示過許多可能將我們帶入第二代耳機的巨大技術飛躍。與此同時,AR可能在未來幾年里不會出現在大多數人的雷達上。
因此,在更長的歷史長河中,我不確定過去一年將會是什么樣子。但是,嘿,至少我們被擊敗了。
請登錄以參與評論
現在登錄